【行业资讯】今日起,12项广东省级行政职权事项下放市建委实施
为进一步转变政府职能和深化简政放权、放管结合、优化服务改革,根据《广东省人民政府关于将一批省级行政职权事项调整由广州、深圳市实施的决定》,广东省住房城乡建设厅组织开展12项省级行政职权事项委托下放广州、深圳市实施的相关工作。

12项事项哪些和我们强相关的呢?
• 广东省管大型建筑工程项目施工许可证核发下放广州市住房和城乡建设委员会、深圳市住房和建设局实施
• 建筑施工企业安全生产许可证核发委托广州市住房和城乡建设委员会、深圳市住房和建设局实施
• 一级注册结构工程师和其他专业勘察设计工程师、一级注册建造师、注册监理工程师、注册造价工程师变更、注销注册委托深圳市住房和建设局实施。注册房地产估价师变更、注销注册待住房城乡建设部下放后委托深圳市规划和国土资源委员会实施
• 建筑业企业资质许可(建筑业企业施工总承包二级资质<涉及公路、水运、水利、通信方面除外>许可、建筑业企业专业承包一级资质许可)委托广州市住房和城乡建设委员会、深圳市住房和建设局实施
• 建设工程勘察设计企业资质许可(建设工程设计乙级资质<涉及铁路、交通、水利、信息产业、民航、海洋等方面除外> 许可、建设工程勘察乙级资质许可)委托广州市住房和城乡建设委员会、深圳市住房和建设局实施
• 实施省住房城乡建设行政主管部门颁发施工许可证的房屋市政工程竣工验收备案下放广州市住房和城乡建设委员会、深圳市住房和建设局实施
• 国家级风景名胜区内重大建设工程项目选址方案核准委托广州市林业和园林局、深圳市城市管理局实施
• 国家和省批准、核准的建设项目规划选址意见书核发待省人大常委会授权后下放广州市国土资源和规划委员会、深圳市规划和国土资源委员会实施
附原文:
广东省住房和城乡建设厅关于将一批省级行政职权事项调整由广州、深圳实施的通知
各地级以上市及顺德区住房城乡建设、规划、城市管理、房地产、园林绿化主管部门,各有关企事业单位:
为进一步转变政府职能和深化简政放权、放管结合、优化服务改革,根据《广东省人民政府关于将一批省级行政职权事项调整由广州、深圳市实施的决定》(广东省人民政府令第241号),我厅组织开展省住房城乡建设厅12项省级行政职权事项委托下放广州、深圳市实施的相关工作。现将有关事项通知如下:
一、下放及委托事项
(一)事项范围及承接部门
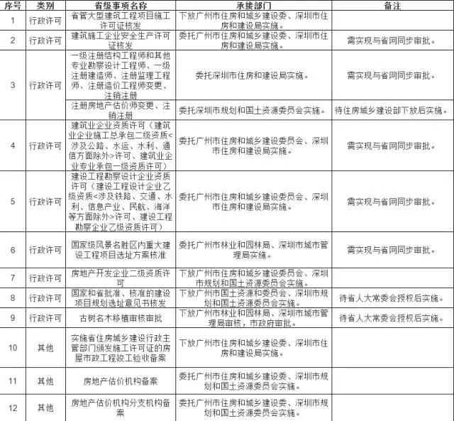
1.省管大型建筑工程项目施工许可证核发下放广州市住房和城乡建设委员会、深圳市住房和建设局实施。
2.建筑施工企业安全生产许可证核发委托广州市住房和城乡建设委员会、深圳市住房和建设局实施。
3.一级注册结构工程师和其他专业勘察设计工程师、一级注册建造师、注册监理工程师、注册造价工程师变更、注销注册委托深圳市住房和建设局实施。注册房地产估价师变更、注销注册待住房城乡建设部下放后委托深圳市规划和国土资源委员会实施。
4.建筑业企业资质许可(建筑业企业施工总承包二级资质<涉及公路、水运、水利、通信方面除外>许可、建筑业企业专业承包一级资质许可)委托广州市住房和城乡建设委员会、深圳市住房和建设局实施。
5.建设工程勘察设计企业资质许可(建设工程设计乙级资质<涉及铁路、交通、水利、信息产业、民航、海洋等方面除外> 许可、建设工程勘察乙级资质许可)委托广州市住房和城乡建设委员会、深圳市住房和建设局实施。
6.国家级风景名胜区内重大建设工程项目选址方案核准委托广州市林业和园林局、深圳市城市管理局实施。
7.房地产开发企业二级资质许可下放广州市住房和城乡建设委员会、深圳市规划和国土资源委员会实施。
8.国家和省批准、核准的建设项目规划选址意见书核发待省人大常委会授权后下放广州市国土资源和规划委员会、深圳市规划和国土资源委员会实施。
9.古树名木移植审核审批待省人大常委会授权后下放广州市林业和园林局、深圳市城市管理局审核,市政府审批。
10.实施省住房城乡建设行政主管部门颁发施工许可证的房屋市政工程竣工验收备案下放广州市住房和城乡建设委员会、深圳市住房和建设局实施。
11.房地产估价机构备案委托广州市住房和城乡建设委员会、深圳市规划和国土资源委员会实施。
12.房地产估价机构分支机构备案委托广州市住房和城乡建设委员会、深圳市规划和国土资源委员会实施。
(二)交接时间
1.7月28日零时零分起,办理上述12项省级行政职权事项(待省人大常委会授权的事项除外)的广州、深圳企业(机构)和个人应分别直接向广州、深圳相关部门申请;其余19个地级市及顺德区相关企业或机构仍按原系统、程序向我厅申请办理。
2.为区分省级行政职权事项委托下放前后受理部门实施时间,我厅“三库一平台管理信息服务系统”将于2017年7月27日零时零分至7月28日零时零分进行系统调整。调整期内,暂停接收企业或机构(包括广州、深圳在内的全省21个地级市及顺德区企业或机构)通过“三库一平台管理信息服务系统”对相关委托、下放事项的业务申请。
二、办理要求
(一)省管大型建筑工程项目施工许可证核发
1.广州、深圳市的承接部门要进一步优化审批程序,规范运行流程,加大信息公开力度,将许可依据、条件、程序、期限、申请材料和示范文本等,在办公场所和有关网站予以公示,严格依法依规审查和颁发施工许可证。
2.广州、深圳市的承接部门要将核发施工许可证的信息通过数据接口实时上传至“广东省建筑市场监管公共服务平台”,获取全省统一编码的施工许可证号及二维码,并通过该平台打印含有二维码的施工许可证。
3.广州、深圳市的承接部门要加强对颁发施工许可证后的监督检查力度,对取得施工许可证后不再符合许可条件、延期开工、中止施工等行为进行监督检查。对存在未取得施工许可擅自施工、以隐瞒有关情况或提供虚假材料申请施工许可证以及伪造或者涂改施工许可证等违法违规行为的单位及相关责任人,要严格按照《建筑工程施工许可管理办法》的规定进行查处,并将处罚信息作为不良行为信息在“广东省建筑市场监管公共服务平台”上公开曝光。
(二)建筑业企业资质许可(建筑业企业施工总承包二级资质<涉及公路、水运、水利、通信方面除外>许可、建筑业企业专业承包一级资质许可)、建设工程勘察设计企业资质许可(建设工程设计乙级资质<涉及铁路、交通、水利、信息产业、民航、海洋等方面除外>许可、建设工程勘察乙级资质许可)、房地产估价机构备案
1.广州、深圳市的承接部门在“三库一平台管理信息服务系统”上在线实施我厅委托办理的事项许可、备案,并同期向社会公告办事指南等相关办理要求。
2.广州、深圳市的承接部门要加强受委托事项实施的监管工作,建立和完善申报信息核查管理、诚信管理以及许可、备案、核发申报依据公开、过程公开、结果公开的“三公开”管理制度,按照办事指南,依法依规认真开展委托事项的实施工作。
3.在省工商局注册或中央直属,且地址位于广州、深圳的企业(机构)在委托实施后首次办理上述三项省级行政职权事项时可以自行选择在广州、深圳市的承接部门申报或在我厅申报。选定后,原则上不予更改。
(三)建筑施工企业安全生产许可证核发
1.广州、深圳市的承接部门在“三库一平台管理信息服务系统”上在线实施我厅委托办理的事项许可,并同期向社会公告办事指南等相关办理要求。
2.广州、深圳市的承接部门要加强受委托事项实施的监管工作,建立和完善申报信息核查管理、诚信管理以及许可申报依据公开、过程公开、结果公开的“三公开”管理制度,按照办事指南,依法依规认真开展委托事项的实施工作。
3.在省工商局注册或中央直属,且地址位于广州、深圳的企业(机构)在委托实施后办理建筑施工企业安全生产许可证核发省级行政职权事项时,直接在广州、深圳市的承接部门申报,我厅不再接受上述企业申报。
(四)一级注册结构工程师和其他专业勘察设计工程师、一级注册建造师、注册监理工程师、注册造价工程师、注册房地产估价师变更、注销注册
1.深圳市的承接部门通过与广东省网上办事大厅相连接的“广东省建设执业注册人员数据对接报送系统”在线实施我厅委托办理的事项核准、备案,并同期向社会公告办事指南等相关办理要求。
2.深圳市的承接部门在审核过程中依托“全国建筑市场监管公共服务平台”查询注册人员是否重复注册的情况。
3.深圳市的承接部门要加强受委托事项实施的监管工作,建立和完善申报信息核查管理、诚信管理以及核准、备案申报依据公开、过程公开、结果公开的“三公开”管理制度,依法依规认真开展委托事项的实施工作。
4.为方便我省注册人员在省内外正常流动执业,聘用企业工商注册地为深圳市的注册人员跨省变更注册业务仍需到广东省建设执业资格注册中心统一办理。
(五)国家级风景名胜区内重大建设工程项目选址方案核准
1.建设单位应编制重大建设工程项目选址方案专题论证报告。要对项目与风景名胜区规划的符合情况,项目选址的必要性、合理性、可行性,以及项目对风景资源与生态环境影响等进行分析,进行多方案比选。
2.广州、深圳市的承接部门应对选址方案组织召开专家审查论证会,其中专家审查论证会要邀请2名以上住房城乡建设部风景园林专家委员会委员参加。同时根据实际需要征求本市相关主管部门意见。
3.广州、深圳市的承接部门根据专家评审会意见及本市相关部门意见作出核准。
(六)房地产开发企业二级资质许可
1.广州、深圳市的承接部门应在“三库一平台信息管理信息服务系统”上在线实施我厅下放办理的事项许可,并同期向社会公告办事指南等相关办理要求。
2.广州、深圳市的承接部门应将核发的房地产开发企业二级资质信息通过数据接口实时上传至“广东省建设行业数据开放平台”。
3.广州、深圳市的承接部门要加强下放事项实施的监管工作,实施申报依据公开、过程公开、结果公开的“三公开”管理制度,依法依规认真开展下放事项的实施工作。
(七)房地产估价机构分支机构备案
1.广州、深圳市的承接部门及时向社会公告办事指南。
2.广州、深圳市的承接部门在审核过程中依托中国房地产估价师与房地产经纪人学会官网(http://xhzhglxt.cirea.org.cn/website/gjs_Iframe.asp)查询其估价师注册证信息是否属实。
3.广州、深圳市的承接部门要加强受委托事项实施的监管工作,建立和完善申报信息核查管理、诚信管理以及备案申报依据公开、结果公开的管理制度,依法依规认真开展委托事项的实施工作。
4.在省工商局注册,且地址位于广州、深圳的机构在委托实施后首次办理上述事项时可以自行选择在广州、深圳市的承接部门申报或在我厅申报。选定后,原则上不予更改。
(八)省住房城乡建设行政主管部门颁发施工许可证的房屋市政工程竣工验收备案
1.广州、深圳市的承接部门要进一步优化审批程序,规范运行流程,加大信息公开力度,将办理依据、条件、程序、期限、备案材料要求等,在办公场所和有关网站予以公示,严格依法依规办理房屋市政工程竣工验收备案。
2.广州、深圳市的承接部门要对本地区未竣工的省住房城乡建设行政主管部门颁发施工许可证的房屋市政工程实施质量安全监督工作。
三、交接要求
对下放实施的事项,自下放之日起,相关法律责任由承接部门承担,我厅负责相关行政职权事项执行情况的日常监督检查。
委托实施的事项应当接受我厅监督,按照双方签订的《行政职权委托协议书》明确的权利义务认真履行职责。
四、监督评估
对委托实施的事项,委托事项实施期限暂定1年,自委托之日起,我厅将加强对委托、下放省级行政职权事项的指导、检查和监管。一年期满后,将委托第三方机构对委托实施的事项进行年度绩效评估,并报省人民政府。
广东省住房和城乡建设厅
2017年7月25日
附:
省住房城乡建设厅调整由广州深圳实施的省级行政职权事项目录
(共12项)

来源:广东省住房与城乡建设厅、建筑时报


